Comprendre la banque

De zéro à Sia : construire une IA bancaire, étape par étape
Comprendre la banque

De zéro à Sia : construire une IA bancaire, étape par étape

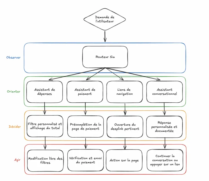
« Envoyer 800 € à mon propriétaire pour le loyer. » Une demande simple. Pourtant, dans une application bancaire classique, elle implique plusieurs écrans, vérifications et étapes manuelles. Chez Sumeria, notre mission est de rendre l’expérience bancaire plus intuitive et plus directe. Lorsque la vague d’IA générative est arrivée en 2023, nous l’avons abordée avec prudence. Beaucoup d’acteurs ont lancé…

Ouvrir un compte sans revenus, c’est possible ?
Comprendre la banque

Ouvrir un compte sans revenus, c’est possible ?

Être titulaire d’un compte courant est de nos jours quasiment indispensable. Ne serait-ce que pour percevoir ses revenus par virement ou payer ses factures via prélèvements mensuels. Pourtant, pour des personnes sans revenus (ou sans revenus fixes) comme les demandeurs d’emploi, les étudiants ou encore les travailleurs indépendants, ouvrir un compte bancaire peut parfois être une épreuve. Est-ce possible d’ouvrir…